校长信箱
|
学院全景
|
安全工作
|
图书馆
|
教务系统
|
OA系统
|
搜索
首页
学院概况
学院简介
现任领导
学院章程
领导关怀
长医影像
组织架构图
机构设置
阳光服务
党群建设
教学科研
康养文化
健康中国
职教动态
职教政策
招生就业
招生处
就业处
校园生活
合作交流
招贤纳士
人才引进
社会招聘
校园招聘
联系我们
信息公示
学院新闻
通知公告
院务公开
信息公开
学院新闻
首页
·
信息公示
·
院务公开
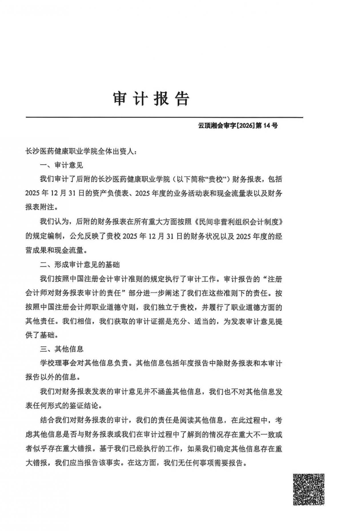
长沙医药健康职业学院2025年审计报告
类别:院务公开
作者:长沙医药健康职院
时间: 2026-04-16 16:31
浏览:
下一篇: 长沙医药健康职业学院2025年高职单招章程
上一篇: 以青春之我 筑健康中国 | 校长唐圣松为长医学子讲授专题思政大课
相关新闻推荐
长沙医药健康职业学院校内商铺公开招商公告
长沙医药健康职业学院校内商铺公开招商公告根据国家相关法律法规...
日期:2026.05.11
浏览:157
关于湖南省教育科学“十五五”规划2026年课题拟推荐名单公示
...
日期:2026.04.27
浏览:311
2026年度湖南省社科基金教育学专项课题拟推荐名单公示
...
日期:2026.04.27
浏览:263
我校召开2026年全国两会精神微宣讲会
...
日期:2026.04.23
浏览:0
长沙医药健康职业学院2025年审计报告
...
日期:2026.04.16
浏览:184
满 满 的,全 是 爱
春日暖阳照课堂青春微光暖童心弘扬志愿精神,践行青年担当3月2...
日期:2026.04.07
浏览:0
骗 我⁉️没 门~
“零门槛日赚500”“无抵押秒批贷款”“学长推荐高薪实习”…...
日期:2026.04.01
浏览:0
这 堂 课,能 救 命
以练筑防,筑牢安全防线守护生命,践行青春担当近日我校紧急救助...
日期:2026.03.31
浏览:0
“你们来了,我们心里暖了!”
三月春风暖,敬老情意浓弘扬雷锋精神,传递青春温度3月27日长...
日期:2026.03.28
浏览:0
长沙医药健康职业学院2026年单独招生考试录取名单公示
...
日期:2026.03.28
浏览:0
医学技术学院
医学智能工程学院
药学院
健康学院
护理学院
基础医学部
公共课部
马克思主义学院
继续教育与国际交流学院
友情链接
中国教育部
卫生健康委
高职高专教育网
中国大学生在线
学信网
教育阳光服务平台
创业在湘
官方微信
视频号
官方抖音
联系电话:0731-85857999
地址:长沙市南横线东段6号
2024 © 版权所有:长沙医药健康职业学院 ICP备案号:
湘ICP备2024078165号-1
湘公网安备43018102000556号